嵌入式-手把手教你基于NBIOT的停车场车位管理系统(NBIOT、超声波、舵机、蜂鸣器)
前言
电源方向资料免费开源到QQ群1:280730348、QQ群2:725438563、QQ群3:961600221、QQ群4:961951045、QQ群5:966375130、QQ群6:1065090414
嵌入式方向资料免费开源到QQ群1:976387827、QQ群2:418493877。
博客地址edadong.com,博文同步发布在知乎、bilibili,其中bilibili主要以视频为主。对开源项目的疑惑请尽量在b站下方留言,其次在群内商讨,所有开源项目均自己设计验证过。
由于个人精力有限,以后不做私聊问题回答,但B站我会做最快的响应回答,此初衷主要是想更多人看到问题的解决方法或者开源项目这么做的意义,在B站解答大家都能看得到,私人解答就丢失了开源解答的优势了。
更详细的讲解请移步Bilibili:EDAdong。
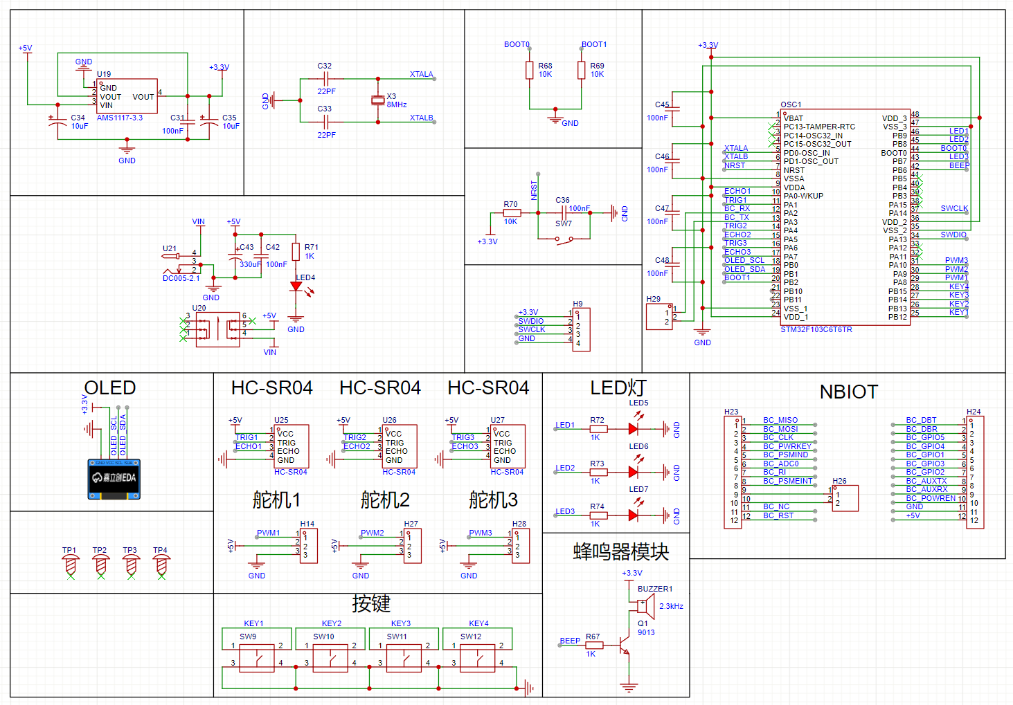
设计目标和方案
主控选用STM32F103C8T6,显示用0.96寸OLED屏幕,NB-IOT模块选用BC26模块。通过HC-SR04超声波传感器检测距离(假设小于10cm就代表车位被占用),大于则代表空置。总共三个车位。每个车位对应一个舵机,舵机型号为SG90。LED灯点亮代表车位被占用,否则熄灭。可通过手机APP远程手动控制上锁解锁,也可以通过按键控制。蜂鸣器鸣叫代表入库或者出库一次,对应就是(比如原先检测距离大于10cm,突然变成小于10cm了,或者原先小于10cm,突然大于10cm了),只设置一个蜂鸣器,任意一个车位入库出库都会鸣叫。云平台选用阿里云,手机APP选用云平台旗下的云智能APP。
关键代码及原理图
总结
通过网盘分享的文件:post35手把手教你实现NBIOT停车场管理系统
链接: https://pan.baidu.com/s/15bK8ozDMnCOfQ-00gFearA?pwd=dbxn 提取码: dbxn













