嵌入式-基于STM32的自动售货机商品管理与交易系统(步进电机、旋转编码器、语音识别、蓝牙)
前言
电源方向资料免费开源到QQ群1:280730348、QQ群2:725438563、QQ群3:961600221、QQ群4:961951045、QQ群5:966375130
嵌入式方向资料免费开源到QQ群1:976387827、QQ群2:418493877。
博客地址edadong.com,博文同步发布在知乎、bilibili,其中bilibili主要以视频为主。对开源项目的疑惑请尽量在b站下方留言,其次在群内商讨,所有开源项目均自己设计验证过。
由于个人精力有限,以后不做私聊问题回答,但B站我会做最快的响应回答,此初衷主要是想更多人看到问题的解决方法或者开源项目这么做的意义,在B站解答大家都能看得到,私人解答就丢失了开源解答的优势了。
更详细的讲解请移步Bilibili:EDAdong。
设计目标和方案
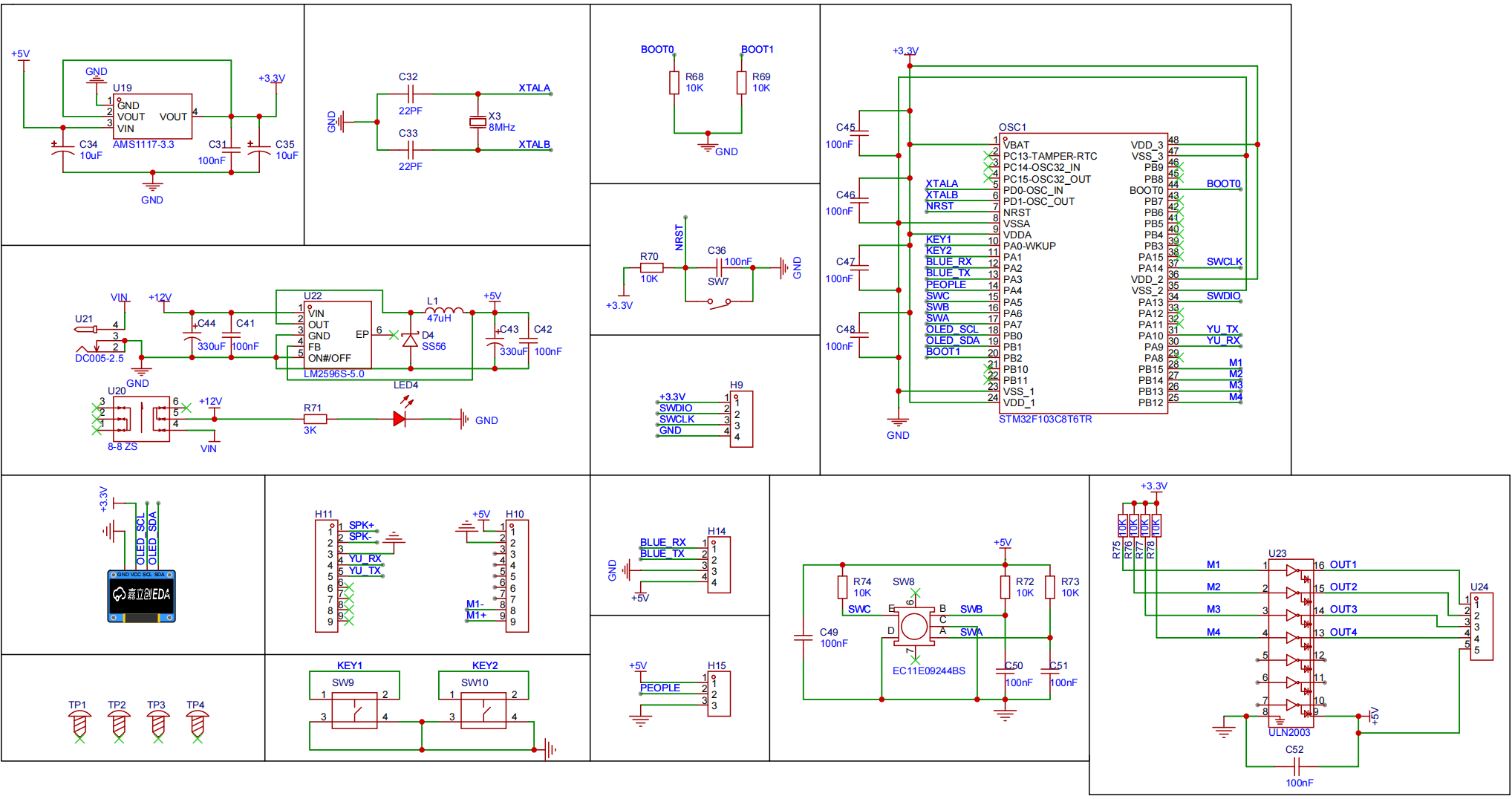
主控选择STM32F103C8T6,屏幕显示选用0.96寸OLED屏幕显示,IIC协议通讯。通过红外热释传感器检测人体,若检测到人后通过CI03T语音模块与用户进行交互。板载EC11旋转编码器,可通过编码器选择商品的种类以及对应的数量。出货通过步进电机模块进行模拟,根据出货的数量步进电机模块对应转动N圈。通过无线蓝牙模块交互,手机设计蓝牙APP,可以实现远程通过手机进行购买以及出餐。还会在软件里面加入进货功能,比如步进电机正转代表出货,反转就代表进货。
注意事项
没啥可注意的,就是模块的电源不要接反了。
硬件电路图和PCB及实物



总结
通过网盘分享的文件:post27资料合集
链接: https://pan.baidu.com/s/1pDg8YbsbKduwh_w7ICtCFQ?pwd=i856 提取码: i856
–来自百度网盘超级会员v6的分享
本博客所有文章除特别声明外,均采用 CC BY-NC-SA 4.0 许可协议。转载请注明来源 EDAdong_博客!











