电源-手把手教你制作高、低端直流电流采样电路
前言
对于直流电流检测这里做一个详细的说明。检测直流电流可分为两种检测方式,一种是低端检测,另外一种高端检测。两者的区别在于,低端检测的其中一端必须接入到地,具体的连接方式是:电源正极到负载到采样电阻最后到电源负极,局限性在于一端必须接地,不能应用在电路的任意一处。高端电流检测却可以摒弃这个缺点,不需要共地,只需要将电流流过电阻即可,在网上搜集过资料,说高端电流检测需要接入到电源的正极,我在使用过程中也曾接入过非电源正极处,但是没出现过太多的问题,这里有懂的小伙伴可以在评论区下方留言。
回到正题,低端检测还有一个显著的特点就是电路简单,对运放的要求不高,但是容易对地信号产生影响。高端电流检测电路较为复杂,芯片成本较高,但是却可以规避掉这个缺点。至于到底是用高端还是低端电流检测,大家可以根据自己的实际情况进行使用,博主对这两种电路进行分享,都是经过实际验证过可行的,若需要改变采样电流的大小,请根据博主的方法进行适当修改就行,特此提醒,所有的电阻尽量选择0.1%高精度的电阻,低温漂的那种,不贵但是有助于电路采样的平稳。
低端电流检测
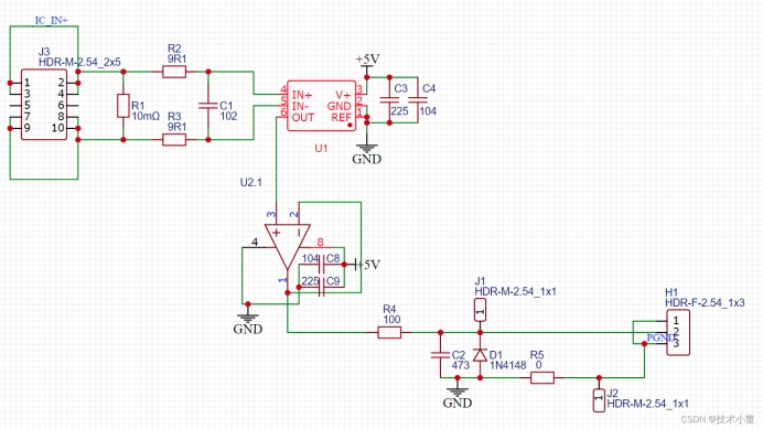
那么如下图所示,IC_IN+是负载的负极。也就是说,当我们检测直流电流的时候,电源流经负载后会产生一定的电流,这个电流流经负载最后经过采样电阻到地,这是·电流的走向。负载的负极并不直接接地,而是流经采样电阻以后才接地。
R1作为采样电阻,这个采样电阻的阻值根据你自身的需求而定,在这里博主选用的是10mΩ的康铜丝(或者你用贴片采样电阻也同样可以),R2,R3,C1组成了RCR滤波电路,主要是滤除干扰,可以去除也可以加上。U1是INA213运放芯片,那么这个芯片的作用是,使得45号引脚的电压放大50倍左右,即图中IN+和IN-之间的电压。输出引脚为6号引脚,6号引脚后接了一个运放做跟随器用,用来降低阻抗的。这个运放我个人的习惯使用MCP6022,性能不错,也可以根据自己的使用习惯更换。R4和C2组成RC滤波器,也是用来滤除电路中的一些干扰。D1是用来保护单片机的,具体就是如果出现负压,低于GND的1N4148的导通电压后,1N4148导通,这样输出就会被拉到地,因此不会烧坏单片机。
整体的计算流程是,假设有1A的电流流经10mΩ的采样电阻,那么会产生10mV的电压,这个电压送到采样芯片INA213的45引脚口后放大50倍变成了500mV的电压,500mV的电压送入单片机内部采集,那么就有一个对照关系,就是500mV=1A。单片机最高采集到3.3V的电压,那么这个电路理论上最高就可以采集6.6A的电流。修改也很简单,只用换采样电阻。采样电阻=20mΩ的时候电流和电压是对应的,1A电流对应的检测1V电压。缩小采样电阻的大小或者放大,倍数即为关系。

高端电流检测
高端电流检测与低端类似,INA282电压增益为50V/V,所以也是一样的计算公式,只不过电流输入这边不需要接入地。
2.5V基准高端电流检测(可检测双向电流)
0V基准高端电流检测(可检测单向电流)
总结
两种检测方式本质上都是通过芯片放大电流的微弱信号再送入单片机内部进行采集,所以必须注意防噪,想要减少问题的话尽量在布局上做优化,避免采集中的失误。
通过网盘分享的文件:SCH_电流检测实例_2025-02-17.json
链接: https://pan.baidu.com/s/107ac-RkkbGJn6D3R2PgRbA 提取码: vx9h
–来自百度网盘超级会员v6的分享












